1,扬程:泵铭牌上所标扬程是未扣除管路磨擦阻力损失的数值。计算实地扬程时,应测量水井最低水位时水面到出水管路 最高点(当水塔水位高于管路最高点时,按水塔最高水位处计算)的垂直高度,加上管路所造成的扬程损失,然后选择 适合的泵。
2,配管内径:管路的水力损失与管道的内径、长度、内壁粗糙度有关,管径越细、管道越长、内壁越粗糙,管路的水力损 失越大。泵的配管内径是根据流量、流速等参数设计的,使用时加大管径会端加成本,改小管径会增加扬程损失。





























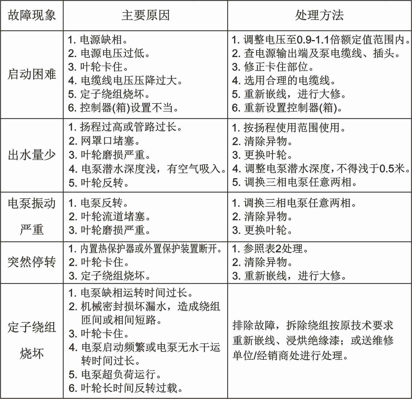
内置热保护器或外置热保护器断开原因及排除方法